网站首页
走进二中
学校简介
领导班子
学校荣誉
党建园地
党建动态
理论学习
支部风采
校务公开
校园新闻
公告信息
工作安排
政策法规
学生发展
活力舞台
阳光成长
教学教研
学术活动
成果纵览
风采展示
名师工作室
教师风采
星光榜样
服务保障
工作动态
师生服务
部门主页
党政办公室
教务处
学生工作处
年级处
总务处
工会
团委
工作安排
当前位置:
网站首页
>>
校务公开
>>
工作安排
>> 正文
工作安排
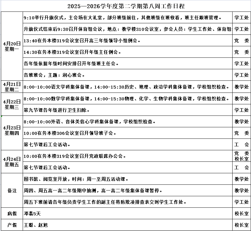
2025—2026学年度第二学期第八周工作日程
2026年04月17日 14:48 点击:[]
上一条:
2025—2026学年度第二学期第九周工作日程
下一条:
2025—2026学年度第二学期第七周工作日程
【
关闭
】